首页
关于厚和
公司概况
资质证书
发展历程
行业动态
联系我们
应用领域
军用领域
燃油车辆
燃油船舶
品牌燃油
科技研发
权威论证
科研项目
专利技术
生产基地
生产研发
可持续发展
科研成果
技术产品
技术论文
解决方案
资料下载
关于我们
权威论证
科研项目
专利技术
你的位置:
首页
-
科技研发
-
科研项目
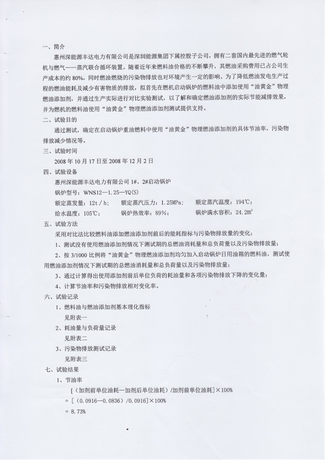
深能源惠州丰达电力公司试验报告(2008)
返回列表
上一篇:中国铝业集团分公司广西平果铝工业试验综合报告(2011)
免费热线
0755-83733326
公司地址
深圳市福田区中康路73号中康创业园7A
关于厚和
公司概况
资质证书
发展历程
行业动态
联系我们
应用领域
军用领域
燃油车辆
燃油船舶
品牌燃油
科技研发
权威论证
科研项目
专利技术
生产基地
生产研发
可持续发展
科研成果
技术产品
技术论文
解决方案
资料下载
关注我们
Copyright © 2025 深圳市厚和科技有限公司 All Rights Reserved
粤ICP备07021053号